Tool Shelf#

How to access Prism tools within the Maya tool shelf.#

The following guide covers all the available Prism tools and their functions from the Maya tool shelf.

Video Guide#

Step-by-Step Guide#

1
As mentioned in the previous guides, Prism is available from the top menu bar.
[Tool Shelf - Step 01]
2
However, to speed up the workflow in Maya, a Prism shelf provides additional tools within the Maya tool shelf.
[Tool Shelf - Step 02]
3
Each icon is associated with a Prism tool or function. Icons with an arrow in the lower right corner have additional options.
[Tool Shelf - Step 03]
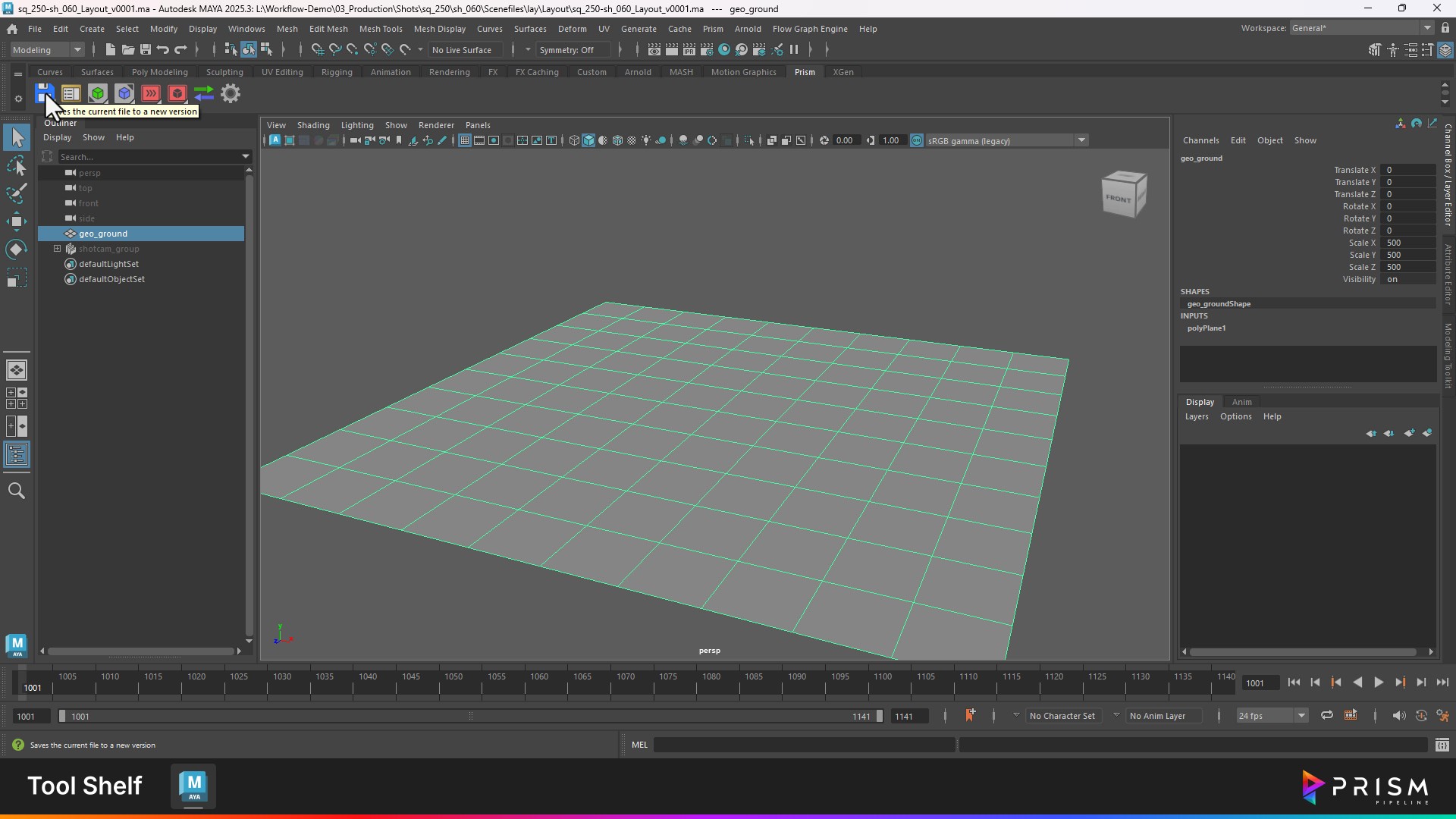
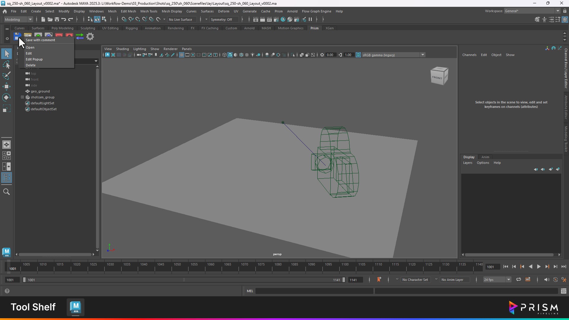
4
Inside a layout scene a ground plane was added. To save the changes to a scene file, the first icon concerns the saving. Left-click to save a new version.
[Tool Shelf - Step 04]
5
In addition, right-click to save a new version with a comment.
[Tool Shelf - Step 05]
6
Alternatively, double-click to save a new version with a comment.
[Tool Shelf - Step 06]
7
Left-click the second icon to open the Project Browser.
[Tool Shelf - Step 07]
8
The next icon is for importing. Left-click to open the Product Browser.
[Tool Shelf - Step 08]
9
Select an asset, choose a product and double-click the version.
[Tool Shelf - Step 09]
10
To import the product into the scene.
[Tool Shelf - Step 10]
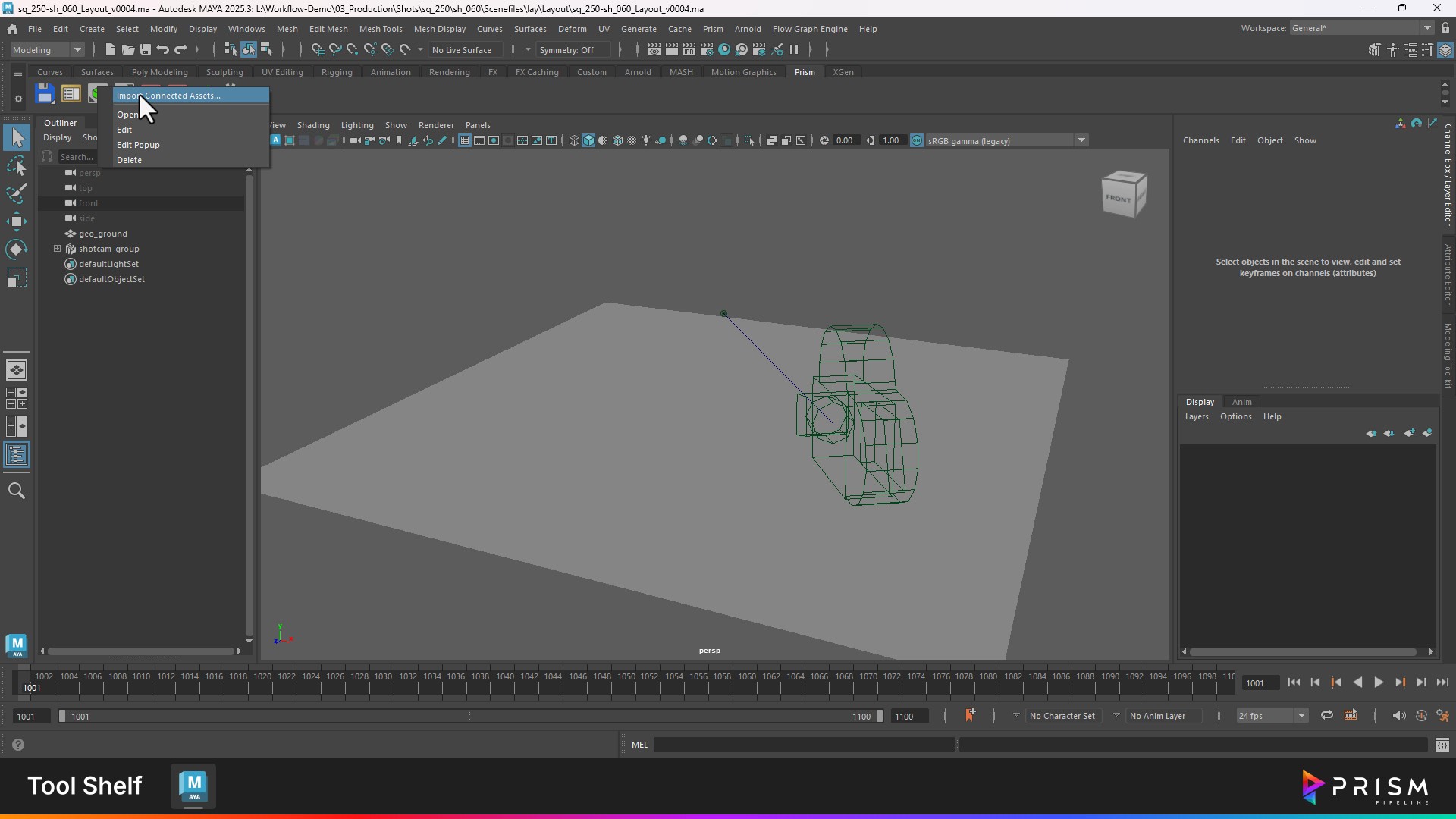
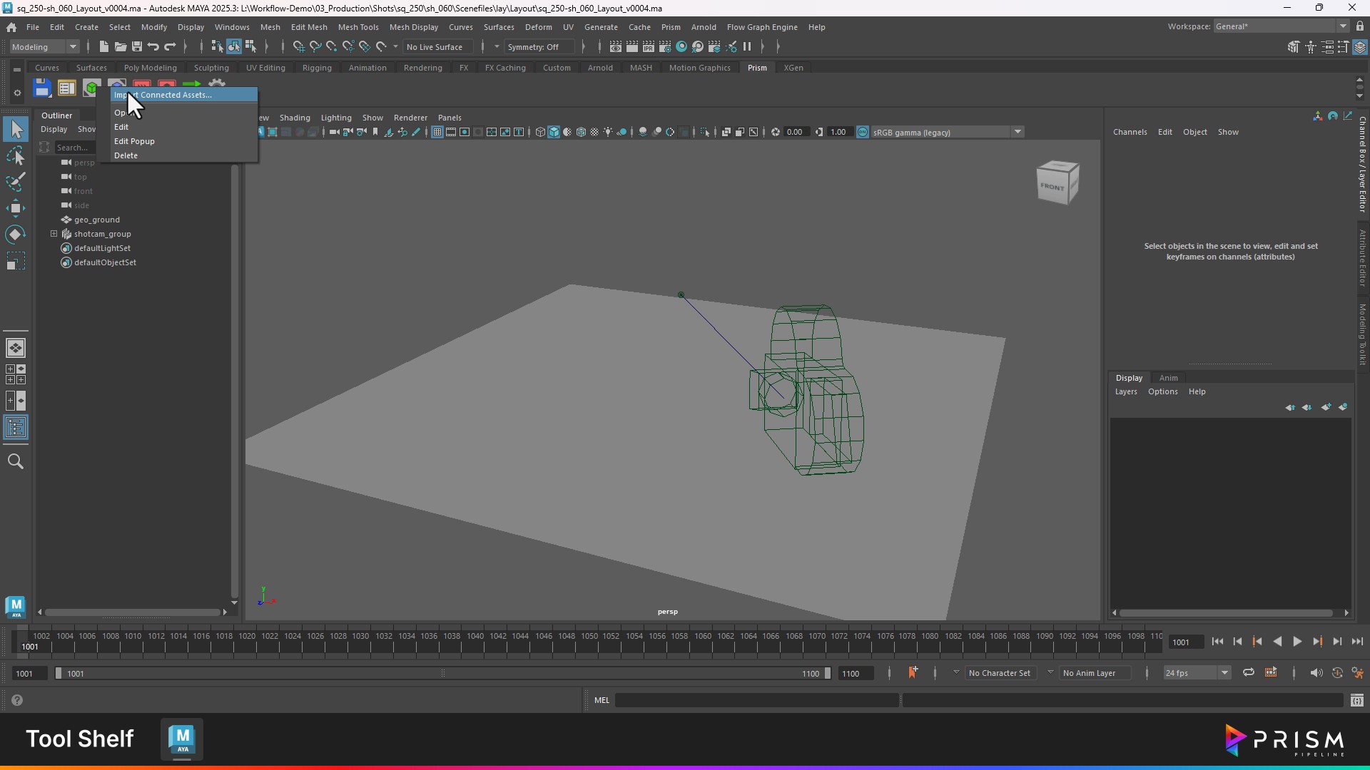
11
Right-click to "Import Connected Assets..." into the scene. This will only be possible if an asset is connected to a shot and if a tag is set for the asset's product.
[Tool Shelf - Step 11]
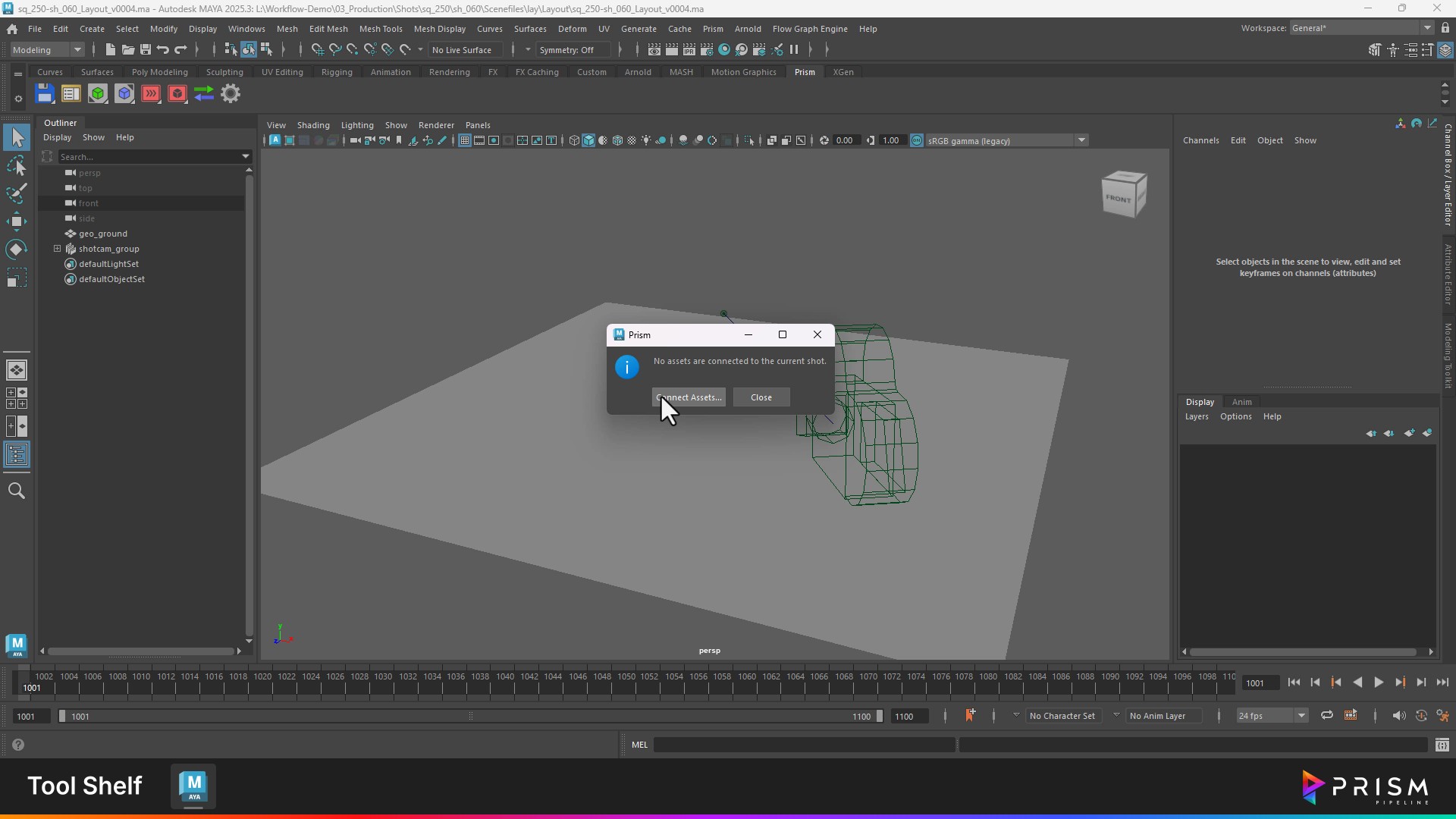
12
A popup shows "No assets are connected to the current shot.". Select "Connect Assets...".
[Tool Shelf - Step 12]
13
Select first the asset and then the shot and confirm with "Apply".
[Tool Shelf - Step 13]
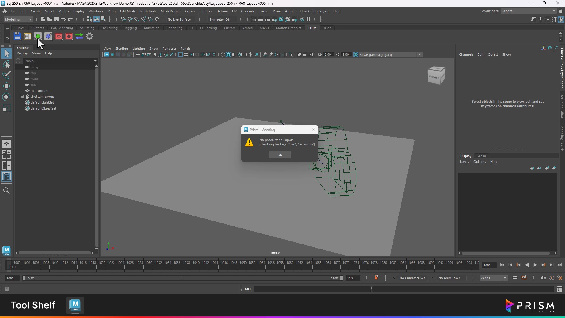
14
Right-click to "Import Connected Assets..." again and a warning appears since no tags are set yet.
[Tool Shelf - Step 14]
15
Open the Products tab and right-click on any product and select "Edit Tags...".
[Tool Shelf - Step 15]
16
Add the "assembly" tag and "Save".
[Tool Shelf - Step 16]
17
Right-click again the import icon and select "Import Connected Assets...".
[Tool Shelf - Step 17]
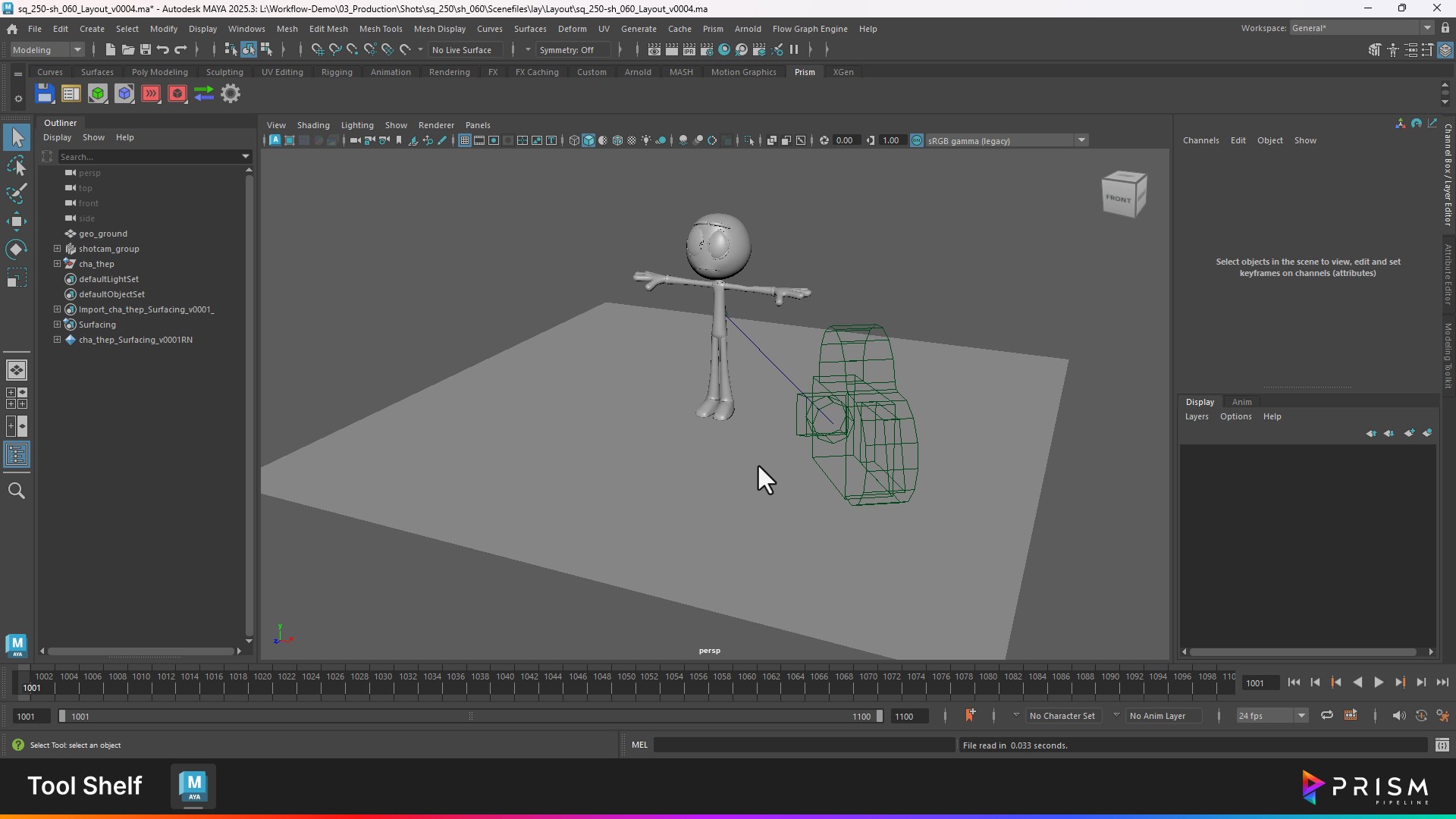
18
Prism will now directly import the tagged product. Alternatively, double-click to "Import Connected Assets...".
[Tool Shelf - Step 18]
19
In case the Libraries plugin is installed, the "Asset Library" will be opened instead of the Product Browser. From here assets can be imported in a similar way.
[Tool Shelf - Step 19]
20
The next icon is for exporting. Left-click to open the export dialog.
[Tool Shelf - Step 20]
21
Select an object and export the selection.
[Tool Shelf - Step 21]
22
The export state can be viewed in the State Manager.
[Tool Shelf - Step 22]
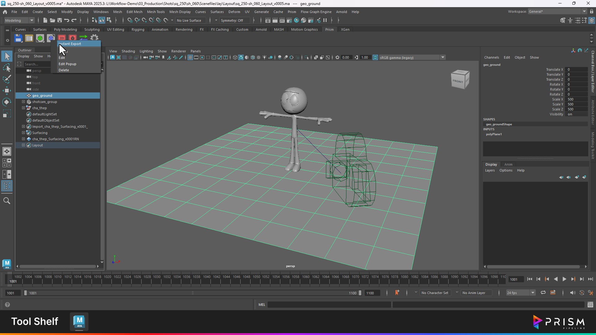
23
Right-click to perform an "Instant Export" of a selected object. Alternatively, double-click to perform the "Instant Export".
[Tool Shelf - Step 23]
24
The next icon is for creating a playblast. Left-click to open the playblast dialog.
[Tool Shelf - Step 24]
25
Set a camera and create a playblast.
[Tool Shelf - Step 25]
26
The playblast state can be viewed in the State Manager.
[Tool Shelf - Step 26]
27
Right-click to perform an "Instant Playblast". Alternatively, double-click to perform the "Instant Playblast".
[Tool Shelf - Step 27]
28
The next icon is for creating a render. Left-click to open the render dialog.
[Tool Shelf - Step 28]
29
Set a camera and create a render.
[Tool Shelf - Step 29]
30
Right-click to perform an "Instant Render". Alternatively, double-click to perform the "Instant Render".
[Tool Shelf - Step 30]
31
Left-click the next icon to open the State Manager, which provides an overview of all import and export states.
[Tool Shelf - Step 31]
32
Left-click the next icon to open the Prism Settings. Various "User" and "Project" settings can be configured from here.
[Tool Shelf - Step 32]